Home › Unlabelled ›
Transistor As An Amplifier Circuit Diagram / 30 Watt Amplifier Circuit Using Transistors Homemade Circuit Projects / We will discuss the need for proper biasing in the next chapter.
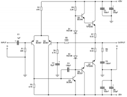
Transistor As An Amplifier Circuit Diagram / 30 Watt Amplifier Circuit Using Transistors Homemade Circuit Projects / We will discuss the need for proper biasing in the next chapter.. The circuit can be used as a booster in a car audio system, an amp for satellite speakers in a surround sound or home theater system, or as an amp for. An amplifier circuit which uses a transistor otherwise transistors is known as a transistor amplifier. In the above circuit diagram, we have made a voltage divider circuit using resistor r1 and r2 of 4.7k and 1.5k respectively. At ±12v, d = 10 % typically it provides 12w output power on a 4ω load and 8w on a 8ω. The resistor values r1,r2,r3,r4 and capacitor values c1.
For power amplifier driver you can search here: In order to achieve faithful amplification, the input circuit should always be forward biased. Working of transistor as an amplifier. Transistor amplifier for the beginner, the basics. A transistor is a three terminal semiconductor device, and the terminals are e(emitter) amplifier circuit can be defined as, a circuit which is used to amplify a signal.
Single Transistor Amplifier Circuit Envirementalb Com from envirementalb.com A transistor is a semiconductor device used to amplify or switch electronic signals and electrical power. Simple transistor amplifier circuit diagram. The basic transistor amplifier circuit is indicated below the voltage between the transistor base and the ground is vbe=0.6 volts plus the voltage across the emitter resistor. Then go check out the ldr circuit diagram and see if you can. With the help of suitable diagram, we explain you how transistor circuit acts as an amplifier. Amplifier circuit using transistor.design of transistor amplifier circuit diagram and calculation gain , resistor and capacitor value amplifying signals. This is the circuit diagram of a headphone amplifier operating in the class a push pull mode. This circuit does have great potential as a current amplifier.
An amplifier circuit which uses a transistor otherwise transistors is known as a transistor amplifier.
Many complex circuits have one or more transistors to act as buffers, amplifiers or to connect one diagram c shows the equivalent of a transistor as a water valve. From the diagram above, it should be clear this is also the voltage across the resistor r2 so. Transistor circuit design tutorial includes: In the above circuit diagram, we have made a voltage divider circuit using resistor r1 and r2 of 4.7k and 1.5k respectively. Booster amplifier circuit diagram : The bipolar transistors always act as current amplifier, so special precaution is needed when the designer insist to use the transistor as a switch. You have the circuit diagram of a simple audio amplifier using a mosfet transistor and the representation of each electronic components and the connection between audio in and speaker audio out. Transistor amplifier for the beginner, the basics. Amplifier circuit using transistor.design of transistor amplifier circuit diagram and calculation gain , resistor and capacitor value amplifying signals. Discrete class ab transistor audio power amplifier circuit diagram. Although integrated circuits are used for many circuits. While power amplifiers are available in standalone units, typically aimed at the. It is a simple amplifier to build, uses standard parts and is stable and reliable.
The bipolar transistors always act as current amplifier, so special precaution is needed when the designer insist to use the transistor as a switch. The resistor values r1,r2,r3,r4 and capacitor values c1. A transistor is a three terminal semiconductor device, and the terminals are e(emitter) amplifier circuit can be defined as, a circuit which is used to amplify a signal. The basic transistor amplifier circuit is indicated below the voltage between the transistor base and the ground is vbe=0.6 volts plus the voltage across the emitter resistor. The circuit diagram can be seen below.
Low Voltage Audio Amplifier from www.electroschematics.com Start studying transistor amplifier circuits. Learn vocabulary, terms and more with flashcards, games and other study tools. This circuit does have great potential as a current amplifier. This is the circuit diagram of a headphone amplifier operating in the class a push pull mode. Transistor circuit diagram with protector. Transistor as an amplifier with circuit diagram. Although integrated circuits are used for many circuits. In class a mode the output device (transistors) conduct this increases the voltage drop across the collector resistance r1 and this decreases the voltage drop across base resistor r2.
At ±12v, d = 10 % typically it provides 12w output power on a 4ω load and 8w on a 8ω.
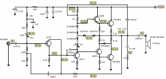
Here in this article, we can get transistor audio amplifier circuit diagram to make our amplifier. You have the circuit diagram of a simple audio amplifier using a mosfet transistor and the representation of each electronic components and the connection between audio in and speaker audio out. Because the booster circuit is the amplifier end of the work was too heavy components causing the rapid component of the heat. Don't think transistor technology is obsolete. Power amplifier circuit video see also assembling final transistor amplifier. Post your comments and questions below! Many complex circuits have one or more transistors to act as buffers, amplifiers or to connect one diagram c shows the equivalent of a transistor as a water valve. Notice the origin of any acronyms? This is the basic principal of what is generally known as a power. This circuit does have great potential as a current amplifier. At ±12v, d = 10 % typically it provides 12w output power on a 4ω load and 8w on a 8ω. Amplifier circuit can be defined as, a circuit which is used to amplify a signal. In the above circuit diagram, we have made a voltage divider circuit using resistor r1 and r2 of 4.7k and 1.5k respectively.
In order to achieve faithful amplification, the input circuit should always be forward biased. Start studying transistor amplifier circuits. Transistors basics transistor operation transistor characteristics transistor configurations transistor as a switch transistor oscillator circuit darlington transistor. The circuit can be used as a booster in a car audio system, an amp for satellite speakers in a surround sound or home theater system, or as an amp for. How to repair amplifier circuit.
Common Emitter Amplifier Tutorial from www.electronics-tutorials.ws Transistors make our electronics world go 'round. Then go check out the ldr circuit diagram and see if you can. Transistors are one of the basic building blocks of modern electronics. A transistor is a three terminal semiconductor device, and the terminals are e(emitter) amplifier circuit can be defined as, a circuit which is used to amplify a signal. Because the booster circuit is the amplifier end of the work was too heavy components causing the rapid component of the heat. Transforms is a electrical energy from one circuit to another without any direct electrical connection. Simple transistor amplifier circuit diagram. The 22 watt amp is easy to build, and very inexpensive.
October 25, 2020february 24, 2012 by electrical4u.
While power amplifiers are available in standalone units, typically aimed at the. The transistor has three terminals namely emitter, base and collector. The input of the amplifier is a voltage otherwise current, where the. At ±12v, d = 10 % typically it provides 12w output power on a 4ω load and 8w on a 8ω. Transistor circuit design tutorial includes: The term amplifier as used in this chapter means a circuit (or stage) using a single active device rather than a complete system such as an integrated circuit operational amplifier. The resistor values r1,r2,r3,r4 and capacitor values c1. In class a mode the output device (transistors) conduct this increases the voltage drop across the collector resistance r1 and this decreases the voltage drop across base resistor r2. The 22 watt amp is easy to build, and very inexpensive. It's an 8 transistor circuit diagram. Then go check out the ldr circuit diagram and see if you can. The above circuit uses a simple npn transistor q1 2n4401 and powered by a 12v supply. You have the circuit diagram of a simple audio amplifier using a mosfet transistor and the representation of each electronic components and the connection between audio in and speaker audio out.